Hoppa till huvudinnehåll

Sparbankens organisation och ledning

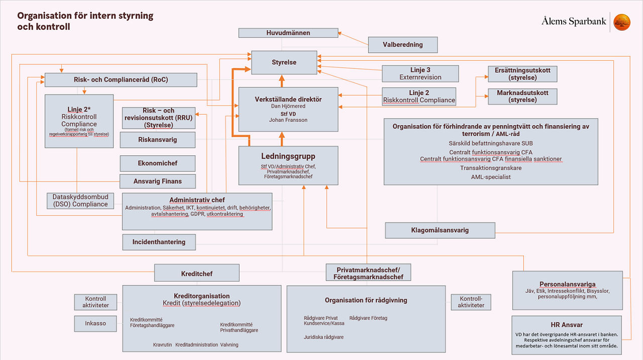
Hur styrs banken?

Ålems Sparbank tillhör en bankform som särskiljer sig från de större affärsbankerna. En sparbank är en egen juridisk självständig enhet, men bedriver ett samarbete via ett avtal med Swedbank. Utmärkande för en sparbank är att man huvudsakligen verkar inom ett begränsat geografiskt område, har inga ägare och drivs utan enskilt vinstintresse.

  • Ytterst ansvariga för sparbankens verksamhet är huvudmännen.
  • Huvudmännen fastställer sparbankens reglemente.
  • På årsstämman fattar huvudmännen beslut om ansvarsfrihet för styrelsens förvaltning avseende det gångna verksamhetsåret.
  • Dessutom utser stämman styrelseledamöter, huvudmän och revisorer.
  • Styrelsen utser VD och tillsammans med denne ansvarar man för sparbankens förvaltning under året.
  • På årsstämman utsedda revisorer granskar styrelsens förvaltning och avger revisions berättelse till stämman.

Styrelse

Här kan du läsa mer om bankens styrelse.

Rapportering av regelöverträdelser, sk. "Visselblåsning"

Om ärendet rör en upplevd regelöverträdelse kan du även kontakta regelefterlevnadsfunktionen (extern):

Ostkustens Risk & Compliance AB

Compliancefunktionen

Box 322 593 24 Västervik

Anmälan ska gälla en konkret misstanke om att banken brutit mot gällande regelverk. Ange vad ärendet avser, vilket regelverk du anser att banken brutit mot samt - om du inte vill vara anonym - kontaktuppgifter. Vill du vara anonym går det bra. Tänk på att använda postadressen om du vill vara säker på att vara helt anonym.